院部新闻

当前您的位置: 首页 >> 正文

河南省2023年高招今日开始报名!网上报名手册公布,具体流程来啦

时间:2022-11-01

2023年河南省高招报名

于今日正式开始

网上报名使用手册以及考生报名草表

证件照及身份证等信息的采集

也为考生整理出来了!

以供报名使用

↓↓↓

 

河南省普通高校招生

网上报名使用手册

 

图片

图片

图片

图片

图片

图片

图片

图片

图片

图片

图片

图片

图片

图片

图片

图片

图片

图片

图片

图片

图片

图片

图片

图片



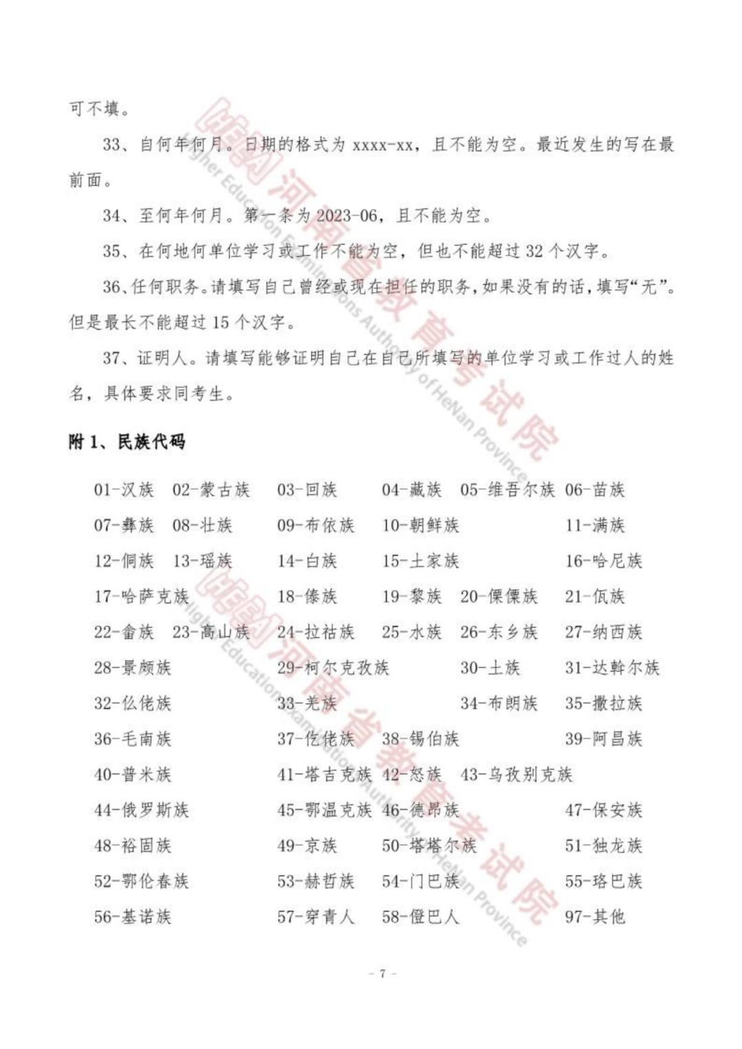
河南省2023年普通高等学校招生考生报名草表

 

图片

图片

图片

图片

图片

图片

图片

图片

 

河南省2023年普通高等学校招生对口考生报名草表

 

图片

图片

图片

图片

图片

图片

图片



河南省2023年普通高等学校招生专升本考生报名草表



图片

图片

图片

图片

图片

图片

图片



河南省2023年普通高校招生网上报名证件照及身份证等信息的采集



图片

图片

图片

图片

图片

图片

图片

图片

图片

图片

图片

图片

图片

图片

图片

图片

图片

 

上一条:信息工程学院成功举办“中银杯”云计算技术职业技能大赛 下一条:信息工程学院召开2022年第二批“1+X数字影像处理”认证培训动员会

关闭

地址:中国·河南·郑州市郑上路548号

邮政编码:450042

九游·体育(中国)官方网站版权所有